1. 简介
近年来多旋翼垂直起降无人机的应用范围不断拓展,发挥的作用越来越重大,与此同时针对无人机能耗和噪声的研究也不断深入。同轴对转旋翼对于无人机来说是一种新颖的和记娱乐app官网登录的解决方案。在体积相近的情况下,同轴对转旋翼和孤立旋翼相比能够产生更大的推力,而且旋流恢复效应的存在可以使得气动效率有所提升。进一步桨叶转速得以降低,从而有效降低其结构载荷以及厚度噪声。
对转旋翼的研究始于固定翼飞机所使用的开式转子发动机,或称桨扇发动机。上世纪80年代在能源危机背景下美国通过高级旋翼计划(advanced turboprop project)开展了一系列研究,结果表明该构型和涡扇发动机相比能够节能30%以上,但是两个螺旋桨之间复杂的气动干扰所产生的载荷和噪声问题制约了其应用。和桨扇发动机相比,无人机使用的对转旋翼来流方向不同,而且旋翼载荷、叶片数量、尺寸、轴向间距等存在诸多不同,其噪声问题的约束有所减小,同时其气动与噪声机理值得深入研究,从而有助于推动对转旋翼的进一步应用。
和实验手段相比,数值模拟能够描述精细的流动结构,能够揭示不同位置的载荷分布,有助于对物理机理的理解。本文利用基于格子玻尔兹曼方法(lbm)的powerflow软件,针对两种转速工况下的对转旋翼进行了气动与噪声特性分析。首先研究了推力沿径向的分布,并通过流线图和涡结构进行了分析,比较了不同旋翼的气动效率。其次,本文还研究了对转旋翼的频谱特征和噪声方向性
2. 计算方法
powerflow 基于格子玻尔兹曼方法(lbm),其湍流模型为超大涡模型(vles),该方法已在航空和汽车行业得到广泛应用。lbm 方法是对粒子速度分布函数在时域内的显性求解,为典型的拉格朗日方法,同时其压力项也是通过粒子的速度分布函数显式求解的。所以 powerflow 是天然瞬态可压缩的 cfd 求解器,同时其数值耗散极小,非常适用于求解湍流和声波的相互作用。
2.1 格子玻尔兹曼方法
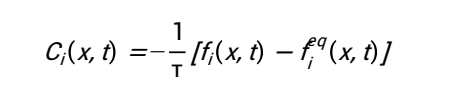
lbm 方程的形式如下:
其中,fi表示 i 方向的粒子分布函数。ci∆t 和∆t 分别表示空间和时间的递进。为了便于说明,在接下来的说明中将∆t 取为 1。式 1 中右侧的ci(x,t)为碰撞项,把其写为最常用的 bgk 的形式表示为:
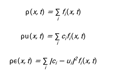
其中,τ为松弛因子,与粘性的关系为ν0 = τ − 1 2 t,其中 t 为格子温度;fieq 为当地的平衡态分布函数,依赖于当地的流体动力学属性。流场中的基本参数,如密度、速度和内能,可以通过速度分布函数的求和进行计算:
图 1 典型的 d3q19 模型示意图
当地平衡态分布函数fieq 的选取对计算的结果有很大影响。对于亚声速计算所用的d3q19 格式(如图 1 所示),其当地平衡态分布函数的如下所示:
其中wi为权重系数:
联立上述方程即可进行流场的计算。
2.2 湍流模型
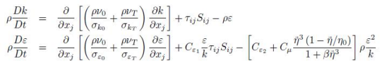
无序的湍流运动的是一种偏离平衡态的非线性结构,存在扭曲、剪切、旋转的状态。powerflow 所使用的超大涡模拟方法,本质上为在计算当地平衡分布方程的松弛时间以及其它参数时,考虑了湍流运动与可求解流场的应变率和旋转等相关的尺度,其数学上基于rng k-epsilon 模型,使用 rng k-epsilon 模型计算松弛时间,将包含分子粘性的松时间τ 修正为包含附加亚格子尺度的涡粘性的有效湍流松弛时间τef ,用于标定 lbm 中湍流运动的特征时间。
修正后的 rng k-epsilon 模型形式如下:
其中,模型中的涡粘性 vt=cµk2/ε,其它无量纲系数的定义与原始 rng 模型相同。从而导出有效湍流松弛时间,其形式为:
这种对当地松弛时间的修正包含了涡粘性,从物理机理层面允许大尺度的涡结构发展并维持,而不会被数值粘性衰减掉,保证了对湍能谱中惯性子区的较高精度的求解,加上
lbm 的天然瞬态特性,恰当的重现了真实的湍流发展。这种方法从形式上类似于在较稀疏的网格上使用瞬态湍流模型进行 les 求解,被称之为 vles。lbm/vles 基于包含了时域信息和上游信息的湍流脉动,并使用高阶数项计入对雷诺应力的非线性特征,这与基于urans 方法的使用雷诺应力封闭模型的线性涡粘性湍流模型的算法有本质区别。换句话说,powerflow 使用有效湍流松弛时间τef 标定 lbm 中湍流运动的特征时间,而非像 urans中使用湍流模型计算等效的涡粘性。
2.3 壁面处理
powerflow 使用混合的壁面函数对固体壁面边界层进行模拟。这种壁面函数为标准对数律壁面的扩展,考虑了逆压梯度和壁面粗糙度,其一般形式为:
其中µt为当地速度的切向分量,ks为长度形式的壁面粗糙度,ξ(∇p)为计入压力梯度的
项。该模型精确处理高雷诺数的壁面流动。
2.4 网格处理和边界条件
powerflow 使用的体网格为笛卡尔网格,体网格(voxel)可在任意复杂几何的面网格上进行自动化生成。可根据用户设置的不同网格加密等级区域(vr 区)在流域内进行网格加密,在不同的 vr 区之间,网格尺度以二倍关系递进。基于统一的 cfl 数条件,求解器使用显式的物理时间匹配的数值格式,使得相邻等级的网格的求解时间步也以二倍关系递进,也就是说,稀疏网格的求解时间步长将大于较密网格,在不同网格等级上也将有不同的计算资源分配,因此 powerflow 中使用‘等效网格数’(fev,即 fine equivalentvoxels)的概念来评估总体的待求解的网格量。对于固体表面,powerflow 将原始导入的三角形面网格与体网格相交,进一步离散为多边形面网格(surfel)。powerflow 基于容积法[3],在无滑移壁面边界使用粒子反弹的条件,在滑移壁面使用反射的条件,保证任意方向的壁面附近的物理量守恒。在壁面上,powerflow 使用上述先进的壁面模型,对高雷诺数的流动计入压力梯度的效应,在降低壁面网格尺度要求的同时准确求解壁面边界层。对于进出口边界,将其指定为局部平衡条件 fi=fieq,即可方便施加边界条件。
3. 研究对象
3.1 计算模型
本文研究的对象为某商用无人机的一组对转旋翼,如图2所示,蓝色箭头所指为推力方向。模型包括桨叶、桨毂和机臂三个部分,其中桨叶和桨毂采用原始几何,对机臂进行了适当简化。机臂末端用球面包裹,前端的电机内部用圆柱填充,保留电机外形尤其是和桨毂相邻部分的外形。通过powerflow自带的前处理工具powerdelta进行全自动的包面,生成相对精确的封闭体,导入powerflow即可。
图 2. 仿真模型
3.2 网格划分及边界设置
网格尺度划分为 15 个等级。其中桨叶前缘、尾缘和桨尖通过壁面偏移的方式设置为网格尺度最小区域(vr15),为 0.75mm,如图所示。桨叶表面也通过壁面偏移的方式设置为 vr14,为 1.49mm。通过创建回转体的方式设置 vr13 和 vr12,分别为 1.98mm和 5.96mm,来覆盖整个桨盘平面。通过偏移和创建回转体两种方式设置 vr11,为12mm,整个模型都覆盖在该区域内。
本文研究的工况为悬停,本文模拟了旋翼转速为1500rpm和1900rpm两种情况,桨尖下反处的雷诺数分别为,8.7×10^4和1.1×10^5。
4. 计算结果分析
4.1 气动特性分析
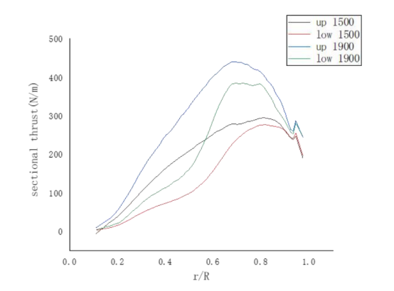
每个桨叶沿径向的推力分布如图 3 所示。整体来看,在转速相同时上桨叶推力更大,而且在高转速时上下桨叶的推力差值更大。在 1500 转时,沿着径向的推力峰值在 0.8 倍半径处,而 1900 转时推力峰值在 0.7 倍半径处,和低转速相比有所收缩。
图 3 不同桨叶沿径向的推力分布
和上桨叶相比,下桨叶在叶片中部的推力值有明显降低,1900 转时的位置比 1500 转时更接近叶片根部。从流线图图 4 来看,气流经过上桨叶之后尾流收缩并且加速,从而改变了下桨叶的截面有效攻角,使其推力降低。当转速较高时,这种收缩和加速效应更明显,因此位置更靠近叶根,推力降低的幅度也更大。因此可能需要根据实际转速来重新设计下桨叶扭角,来更好地适应来流攻角。
图 4 流线图
四个桨叶在叶尖处都出现了一个局部的推力峰值,且位置基本一致,因此这种情况应该是桨叶外形导致的。经测量,该局部峰值的位置和桨尖下反的位置基本重合,局部最小值发生在其内侧。
图 5 涡尾迹
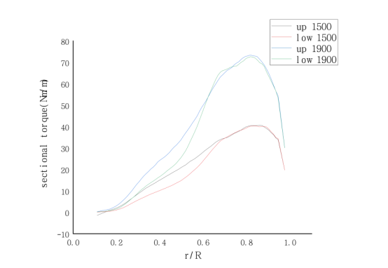
每个桨叶沿径向的扭矩分布如图 6 所示,图中显示的是扭矩的绝对值。上下桨叶的扭矩分布大致重合。和推力的情况一样,在桨叶中部下桨叶扭矩值小于上桨叶。
图 6 不同桨叶沿径向的扭矩分布
表 1 为四个桨叶的力效比较。可见上桨叶的力效更高,高转速时力效更高。
表 1 不同桨叶的力效比较
4.2 噪声特性分析
在模型所处的三个平面上,分别布置了 12 个监测点,不同监测点的频谱如下。
(a)y-z 平面不同监测点的噪声频谱
(b)x-z 平面不同监测点的噪声频谱
(c)x-y 平面不同监测点的噪声频谱
图 7 1900 转时三个平面的噪声频谱
从 65hz 开始,每个尖峰都对应一个倍数的桨叶通过频率。在 x-y 和 x-z 平面,二倍桨叶通过频率对应的尖峰幅值较高,这是由于在一个旋转周期内,上旋翼每个叶片的尾流都要与下旋翼的两个叶片分别撞击一次。在 x-y 平面,一倍桨叶通过频率对应的尖峰幅值较高,说明在旋转平面上传播的主要是旋翼本身产生的噪声。
(a)上桨叶的截面功率级分布
(b)下桨叶的截面功率级分布
图 8 1900 转时截面功率级分布
从两个桨叶的功率级分别来看,不同桨叶通过频率的差异主要产生于上桨叶,而且频率越高的位置越靠近桨尖。下桨叶在不同位置和不同频率上的功率级都比较高。
图 9 不同平面的总体声压级分布
5. 结论
本文通过 powerflow 对无人机对转旋翼的气动与噪声特性进行了研究。在转速相同的情况下,下旋翼的效率比上旋翼低,噪声更大,因此应对下旋翼的几何外形进行重新设计。
资料来源:达索官方
2025-12-05
[行业资讯] simulia简介-abaqus代理经销商思茂信息
2025-12-05
[行业资讯] 如何合理选购abaqus软件并获取报价?达索代理商思茂信息
2025-12-05
[行业资讯] 思茂信息亮相2025省博士创新站活动 共探产学研新路径
2025-12-02
[cst] cst软件探索eft虚拟测试:从iec标准到3d仿真实战
2025-12-01
[abaqus] abaqus中理想弹塑性模型和弹塑性硬化模型区别
2025-11-28
2025-11-28
2025-11-28
[abaqus] 上课啦!达索系统 simulia abaqus pcb仿真
2025-11-26
[cst] 无参优化器:利用cst和tosca进行拓扑优化之单极天线(
2025-11-26
2023-08-29
2023-08-24
[abaqus] abaqus如何建模?abaqus有限元分析教程
2023-07-07
[abaqus] 有限元分析软件abaqus单位在哪设置?【操作教程】
2023-09-05
[abaqus] abaqus软件中interaction功能模块中的绑定接
2023-07-19
[abaqus] abaqus怎么撤回上一步操作?abauqs教程
2024-05-01
[abaqus] abaqus里面s11、s12和u1、u2是什么意思?s和
2023-08-30
[abaqus] abaqus单位对应关系及参数介绍-abaqus软件
2023-11-20
[abaqus] abaqus软件教程|场变量输出历史变量输出
2023-07-18
[abaqus] abaqus中的s、u、v、e、cf分别是什么意思?
2024-05-11
[行业资讯] simulia简介-abaqus代理经销商思茂信息
2025-12-05
2025-12-05
[行业资讯] 如何合理选购abaqus软件并获取报价?达索代理商思茂信息
2025-12-05
[行业资讯] 思茂信息亮相2025省博士创新站活动 共探产学研新路径
2025-12-02
[行业资讯] 正版abaqus全国代理商:思茂信息——达索授权认证
2025-11-25
[行业资讯] 怎么联系cst studio suite代理商?达索sim
2025-11-25
2025-11-24
[行业资讯] 广东有限元分析软件abaqus采购指南-认准达索授权思茂信
2025-11-21
[行业资讯] 达索abaqus、cst代理商采购流程-指定授权代理商思茂
2025-11-21
[行业资讯] 广东2025半导体及零部件学会发展论坛落幕,广州思茂信息获
2025-11-20
地址: 广州市天河区天河北路663号广东省机械研究所8栋9层 电话:020-38921052 传真:020-38921345 邮箱:thinks@think-s.com
和记娱乐app官网登录 copyright © 2010-2023 广州思茂信息科技有限公司 all rights reserved. 粤icp备11003060号-2