1. 引言
圆极化天线在无线通信,雷达等系统中受到广泛应用,因此被众多研究者研究,为了解决常规单馈电贴片圆极化天线带宽窄,增益低的问题,微带圆极化天线阵列成为了一个合适的选择。
最早通过旋转天线单元组阵增大带宽的是 teshirogi 发表在 1985 年的文献[1],第二年,huang使用此技术将线极化单元组成了可辐射圆极化波的阵列天线[2],此人在文献[3]中还提出了一种多达一百九十二单元的圆极化天线阵列,此阵列馈电网络设计精巧,峰值增益达到了 28db,hall则从理论的角度直接给出了此类阵列如何设计的计算公式[4]。 为了继续提高阵列的性能,广大研究者在馈电结果设计上做出了许多改进,提出了多种新的馈电技术,包括 l 型探针结构[9],耦合馈电[5-8]等,又通过对功率分配器进行改进先后使用了威尔金森功率分配器[10-12]和分支线分配器来产生宽频带的等功率分配。
2. 天线结构
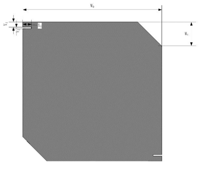
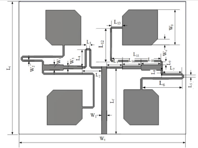
折线型微带圆极化阵列天线的结构示意图如图 1-1 所示,阵列采用相对介电常数为εr=2.2的rogers 5880 介质板。介质板厚度设定 2mm,天线阵列整体尺寸为 190×150×2mm,金属贴片和地板厚度均设置为一盎司。图中的相关参数标注如下:l1=17.5mm,l2=22.5mm,l3=3.5mm,l4=20.0mm,l5=3mm,l6=46.3mm,l7=22.5mml8=3.0mm,l9=3.0mm,l10=22.5mm,w0=40mm,w1=6.2mm,w2=1.8mm,w3=3.57mm,wc=7mm。采用切角法实现圆极化,天线单元的结构如图 1-2 所示,w0 = 40mm,wc = 7mm,y1 = 1.5mm,y2 = 0.4mm,x1 = 2.5mm。考虑到功分器和矩形贴片侧馈的特性阻抗,天线单元采用特征阻抗为100 欧姆的微带线从单元边缘中点处馈电。根据矩形贴片结构尺寸计算公式,对此单元天线,带入中心频率 2.45ghz 和相对介电常数εr =2.2,计算可得矩形微带的边长应为 41mm。
图 1. 折线型微带天线阵列结构示意图
图 2. 开槽切角单元天线
对未开缝切角的天线单元进行仿真,步长选择为 1mm,当单元天线的边长从 38mm 变化至42mm 时单元天线的|s11|参数曲线基本一致,中心谐振频率从 2.31ghz 变化到 2.54ghz,|s11|最小值为-7db 左右,边长为 40mm 在工作频段中反射系数较小,因此选择 40mm 为贴片的边长。
通过上述公式计算可知对应最佳轴比的切角边长为 6.1mm,因此设置了从 5mm-10mm,间隔 1mm 的切角单元,仿真得到的反射系数说明随着切角深度的加深,整个贴片辐射单元的中心谐振频率由 2.34ghz 变化到 2.41ghz,贴片辐射单元的反射系数中心频率降低,但整体偏移很小,从 5mm 变化至 10mm 其中心频点只降低了不到 60mhz,可以认为变化不大。轴比随切角边长变化情况说明看到切角边长较小时最低轴比更低,但轴比带宽很差。选择 5-7mm 的切角深度较为合适。
阵列由四个单元天线构成,天线单元为切角矩形贴片。设计的馈电网络使得四个单元从右下角单元起,逆时针馈电相位依次滞后 90°,各单元的空间位置也是逆时针连续旋转 90°分布的,整个阵列由中心处的 50 欧姆阻抗微带线馈电,通过一个 t 形结功分器分别向两侧的两个单元天线等幅馈电,左侧(右侧)两个单元间也分别使用两个 t 形结功分器实现等幅馈电,再通过设计微带馈电线的长度产生 90°的相位差,左侧的两个单元通过一个折线型的微带延迟线与右侧的单元产生 180°的相位差。通过以上设计实现了顺序旋转相移馈电网络。
图 3. 折线型阵列仿真数据(εr=2.2)
选择合适的参数进行仿真后得到该折线型馈电网络阵列天线的几个重要参数如反射系数和轴比等如图 1-8 所示,由图 3.a 可见,在 2.38ghz-2.60ghz 频段内,该天线阵的|s11|参数均小于-10db,在2.40-2.52ghz的设定工作频段内|s11|参数小于-12.5db,在2.40ghz-2.45ghz频段内|s11|参数小于-15db,说明该馈电结构馈电性能良好。图 3.b 展示了天线阵的最大增益仿真结果,由图可知,在 2.26ghz-2.64ghz 频段内该天线阵最大增益均大于 10dbic,最大增益出现于 2.45ghz(工作频段中心频率处)为 12.34dbic。天线阵的最大辐射方向轴比如图 3.c 所示,由图可知,在 2.39ghz-2.52ghz 频段内天线阵轴比小于 5db,2.4ghz-2.5ghz 的工作频段内最大轴比为2.68db,证明该结构的天线阵较好的满足了圆极化辐射的要求。
3. 探针分析法
采用探针对仿真的结构进行数据采集和分析,可以有力的证明阵列设计的合理性——即四个辐射单元的等功率分配和固定相位差,图 4.a 是 2.45ghz 中心频率处四个单元贴片天线馈电端口处放置的探针测得的幅度数据,可以看到,四个单元测得的电场幅度值位分别为 66.9,64.2,65.2,68.2(v/m),可以认为较好的达到了等功率分配的设计目的,而图 4.b 显示的是 2.45ghz中心频率处四个单元贴片天线馈电端口处放置的探针测得的相位数据,可以看到,当取端口 1为基准端口时,端口 2 和端口 3 与其相位差分别为 81°和 107°,与 90°比较接近,但端口 4与其他两端口相位差与 90°偏差略多,这也能解释为何阵列一的轴比特性差于阵列二。
图 4. 探针测得馈电端口幅度及相位示意图
4. 结论
本章阐述了折线形馈电方式的天线阵列的设计和仿真过程,折线型馈电天线阵列通过 t 型结功分器和 1/4 阻抗变换器以及微带延迟线实现 2×2 单元的等幅相移馈电,仿真结果性能良好,充分证明了设计的正确性和有效性,天线实物成本低廉且可以大批量生产,具有很高的实际应用价值。
资料来源:达索官方
2025-12-05
[行业资讯] simulia简介-abaqus代理经销商思茂信息
2025-12-05
[行业资讯] 如何合理选购abaqus软件并获取报价?达索代理商思茂信息
2025-12-05
[行业资讯] 思茂信息亮相2025省博士创新站活动 共探产学研新路径
2025-12-02
[cst] cst软件探索eft虚拟测试:从iec标准到3d仿真实战
2025-12-01
[abaqus] abaqus中理想弹塑性模型和弹塑性硬化模型区别
2025-11-28
2025-11-28
2025-11-28
[abaqus] 上课啦!达索系统 simulia abaqus pcb仿真
2025-11-26
[cst] 无参优化器:利用cst和tosca进行拓扑优化之单极天线(
2025-11-26
2023-08-29
2023-08-24
[abaqus] abaqus如何建模?abaqus有限元分析教程
2023-07-07
[abaqus] 有限元分析软件abaqus单位在哪设置?【操作教程】
2023-09-05
[abaqus] abaqus软件中interaction功能模块中的绑定接
2023-07-19
[abaqus] abaqus怎么撤回上一步操作?abauqs教程
2024-05-01
[abaqus] abaqus里面s11、s12和u1、u2是什么意思?s和
2023-08-30
[abaqus] abaqus单位对应关系及参数介绍-abaqus软件
2023-11-20
[abaqus] abaqus软件教程|场变量输出历史变量输出
2023-07-18
[abaqus] abaqus中的s、u、v、e、cf分别是什么意思?
2024-05-11
[行业资讯] simulia简介-abaqus代理经销商思茂信息
2025-12-05
2025-12-05
[行业资讯] 如何合理选购abaqus软件并获取报价?达索代理商思茂信息
2025-12-05
[行业资讯] 思茂信息亮相2025省博士创新站活动 共探产学研新路径
2025-12-02
[行业资讯] 正版abaqus全国代理商:思茂信息——达索授权认证
2025-11-25
[行业资讯] 怎么联系cst studio suite代理商?达索sim
2025-11-25
2025-11-24
[行业资讯] 广东有限元分析软件abaqus采购指南-认准达索授权思茂信
2025-11-21
[行业资讯] 达索abaqus、cst代理商采购流程-指定授权代理商思茂
2025-11-21
[行业资讯] 广东2025半导体及零部件学会发展论坛落幕,广州思茂信息获
2025-11-20
地址: 广州市天河区天河北路663号广东省机械研究所8栋9层 电话:020-38921052 传真:020-38921345 邮箱:thinks@think-s.com
和记娱乐app官网登录 copyright © 2010-2023 广州思茂信息科技有限公司 all rights reserved. 粤icp备11003060号-2